1
0
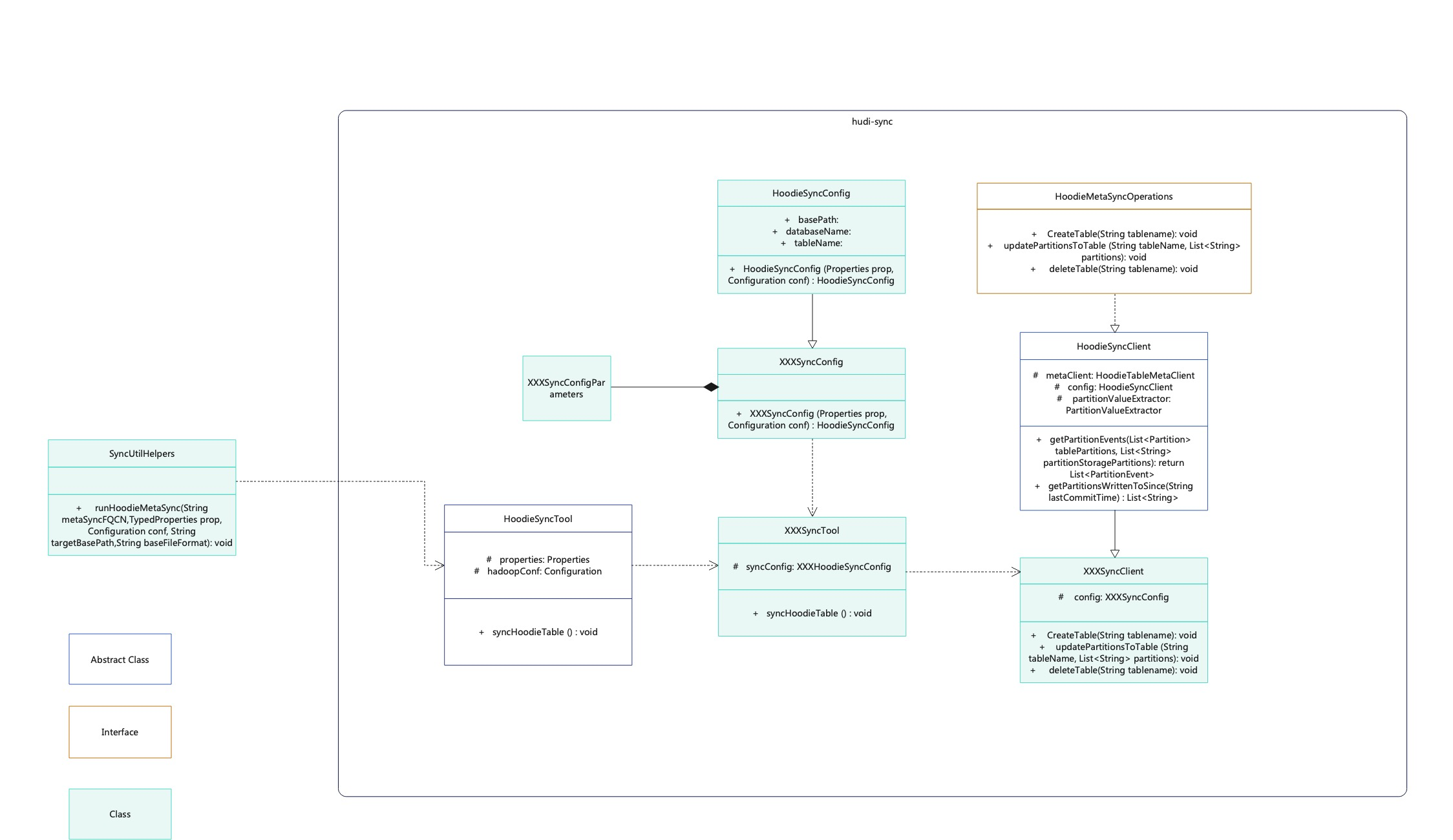
Files
hudi/rfc/rfc-55/hudi-sync-class-diagram.png
冯健 63f95ab801 [HUDI-3730][RFC-55] Improve hudi-sync classes design and simplify configs (#5695)
* [HUDI-4146] RFC for Improve Hive/Meta sync class design and hierarchies

Co-authored-by: jian.feng <jian.feng@shopee.com>
Co-authored-by: Raymond Xu <2701446+xushiyan@users.noreply.github.com>
2022-07-10 11:42:34 +05:30

408 KiB
2248x1300px