1
0
Files
hudi/rfc/rfc-55/rfc-55.md

6.3 KiB

RFC-55: Improve hudi-sync classes design and simplify configs

Proposers

  • @<proposer1 @fengjian428>
  • @<proposer2 @xushiyan>

Approvers

  • @<approver1 @vinothchandar>
  • @<approver2 @codope>

Status

JIRA: HUDI-3730

Abstract

hudi-sync-flows.png

Hudi support sync to various metastores via different processing framework like Spark, Flink, and Kafka connect.

There are some room for improvement

  • The way to generate Sync configs are inconsistent in different framework
  • The abstraction of SyncClasses was designed for HiveSync, hence there are duplicated code, unused method, and parameters.

We need a standard way to run hudi sync. We also need a unified abstraction of XXXSyncTool , XXXSyncClient and XXXSyncConfig to handle supported metastores, like hive metastore, bigquery, datahub, etc.

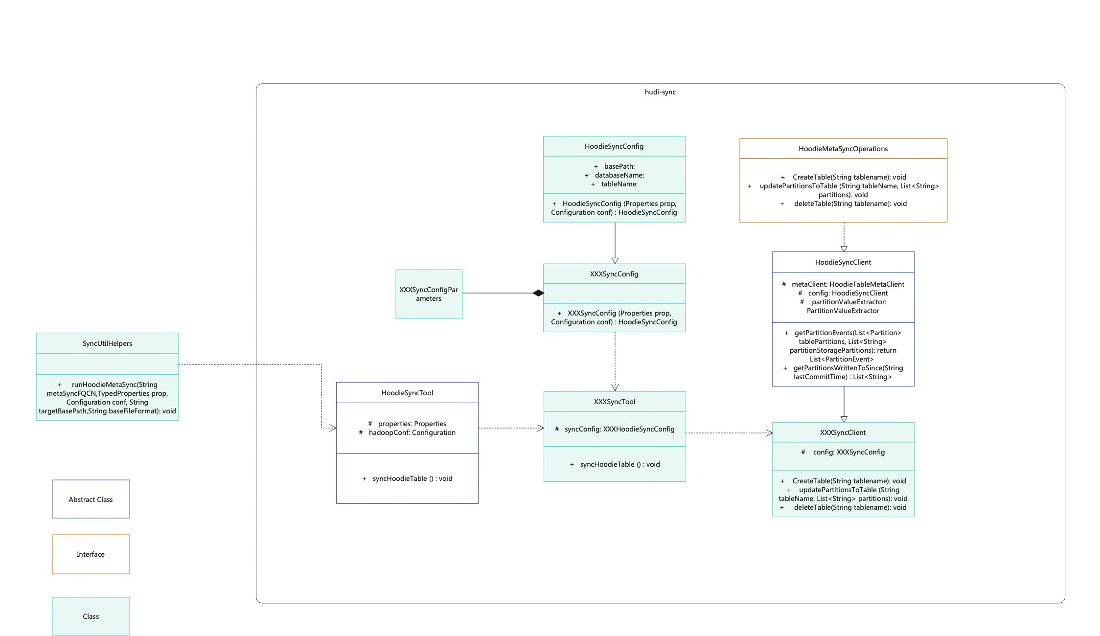
Classes design

hudi-sync-class-diagram.png

Below are the proposed key classes to handle the main sync logic. They are extensible for different metastores.

HoodieSyncTool

Renamed from AbstractSyncTool.

public abstract class HoodieSyncTool implements AutoCloseable {

  protected HoodieSyncClient syncClient;

  /**
   * Sync tool class is the entrypoint to run meta sync.
   *
   * @param props A bag of properties passed by users. It can contain all hoodie.* and any other config.
   * @param hadoopConf Hadoop specific configs.
   */
  public HoodieSyncTool(Properties props, Configuration hadoopConf);

  public abstract void syncHoodieTable();

  public static void main(String[] args) {
     // instantiate HoodieSyncConfig and concrete sync tool, and run sync.
  }
}

HoodieSyncConfig

public class HoodieSyncConfig extends HoodieConfig {

  public static class HoodieSyncConfigParams {
    // POJO class to take command line parameters
    @Parameter()
    private String basePath; // common essential parameters

    public Properties toProps();
  }

   /**
    * XXXSyncConfig is meant to be created and used by XXXSyncTool exclusively and internally.
    * 
    * @param props passed from XXXSyncTool.
    * @param hadoopConf passed from XXXSyncTool.
    */
  public HoodieSyncConfig(Properties props, Configuration hadoopConf);
}

public class HiveSyncConfig extends HoodieSyncConfig {

  public static class HiveSyncConfigParams {

    @Parameter()
    private String syncMode;

    // delegate common parameters to other XXXParams class
    // this overcomes single-inheritance's inconvenience
    // see https://jcommander.org/#_parameter_delegates
    @ParametersDelegate()
    private HoodieSyncConfigParams hoodieSyncConfigParams = new HoodieSyncConfigParams();

    public Properties toProps();
  }

  public HoodieSyncConfig(Properties props);
}

HoodieSyncClient

Renamed from AbstractSyncHoodieClient.

public abstract class HoodieSyncClient implements AutoCloseable {
  // metastore-agnostic APIs
}

Config simplification

Compatible changes

  • support all sync related configs to use suffix as hoodie.meta.sync.*
    • move hoodie.meta_sync.* or any other variance to alias
    • rename module hudi-sync to hudi-meta-sync (no bundle name change)
    • rename hoodieSync* variables or methods to hoodieMetaSync*
  • database and table should not be required by sync tool; they should be inferred from table properties
  • users should not need to set PartitionValueExtractor; partition value extractors should be inferred automatically
  • infer repeated sync configs from original configs
    • META_SYNC_BASE_FILE_FORMAT
      • infer from org.apache.hudi.common.table.HoodieTableConfig.BASE_FILE_FORMAT
    • META_SYNC_ASSUME_DATE_PARTITION
      • infer from org.apache.hudi.common.config.HoodieMetadataConfig.ASSUME_DATE_PARTITIONING
    • META_SYNC_DECODE_PARTITION
      • infer from org.apache.hudi.common.table.HoodieTableConfig.URL_ENCODE_PARTITIONING
    • META_SYNC_USE_FILE_LISTING_FROM_METADATA
      • infer from org.apache.hudi.common.config.HoodieMetadataConfig.ENABLE

Breaking changes

The breaking changes should be made at once together with other user-facing config changes at a chosen proper release.

  • remove all sync related option constants from DataSourceOptions
  • remove USE_JDBC and fully adopt SYNC_MODE
  • remove HIVE_SYNC_ENDABLED and related arguments from sync tools and delta streamers. Use SYNC_ENABLED
  • remove repeated sync configs, use original configs
    • META_SYNC_BASE_FILE_FORMAT -> org.apache.hudi.common.table.HoodieTableConfig.BASE_FILE_FORMAT
    • META_SYNC_ASSUME_DATE_PARTITION -> org.apache.hudi.common.config.HoodieMetadataConfig.ASSUME_DATE_PARTITIONING
    • META_SYNC_DECODE_PARTITION -> org.apache.hudi.common.table.HoodieTableConfig.URL_ENCODE_PARTITIONING
    • META_SYNC_USE_FILE_LISTING_FROM_METADATA -> org.apache.hudi.common.config.HoodieMetadataConfig.ENABLE

Rollout/Adoption Plan

  • Users who set USE_JDBC will need to change to set SYNC_MODE=jdbc
  • Users who set --enable-hive-sync or HIVE_SYNC_ENABLED will need to drop the argument or config and change to --enable-sync or SYNC_ENABLED.
  • Users who import from DataSourceOptions for meta sync constants will need to import relevant configs from HoodieSyncConfig and subclasses.
  • Users who set AwsGlueCatalogSyncTool as sync tool class need to update the class name to AWSGlueCatalogSyncTool

Test Plan

  • CI covers most operations for Hive sync with HMS
  • end-to-end testing with setup for Glue Catalog, BigQuery, DataHub instance
  • manual testing with partitions added and removed