This website requires JavaScript.
Explore
Help
Sign In
lanyuanxiaoyao
/
hudi
Watch
1
Star
0
Fork
0
You've already forked hudi
Code
Activity
Files
6566fc6625072b76dd121f0b28ce7b1ef11b6259
hudi
/
rfc
/
rfc-50
/
SchematicDiagram.png
Zhaojing Yu
008616c4f6
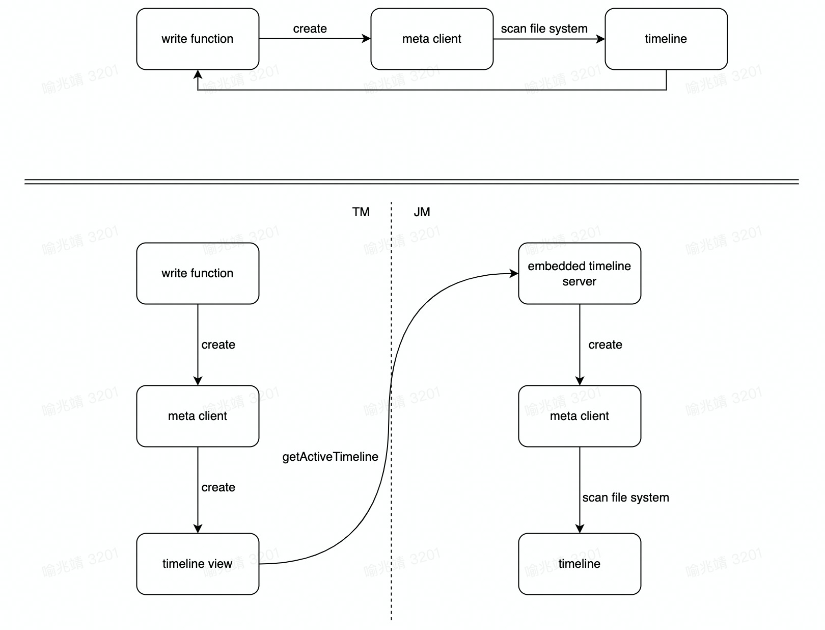
[HUDI-3942] [RFC-50] Improve Timeline Server (
#5392
)
2022-05-18 18:43:48 +08:00
130 KiB
1620x1236px
Raw
History
View Git Blame
Copy Permalink