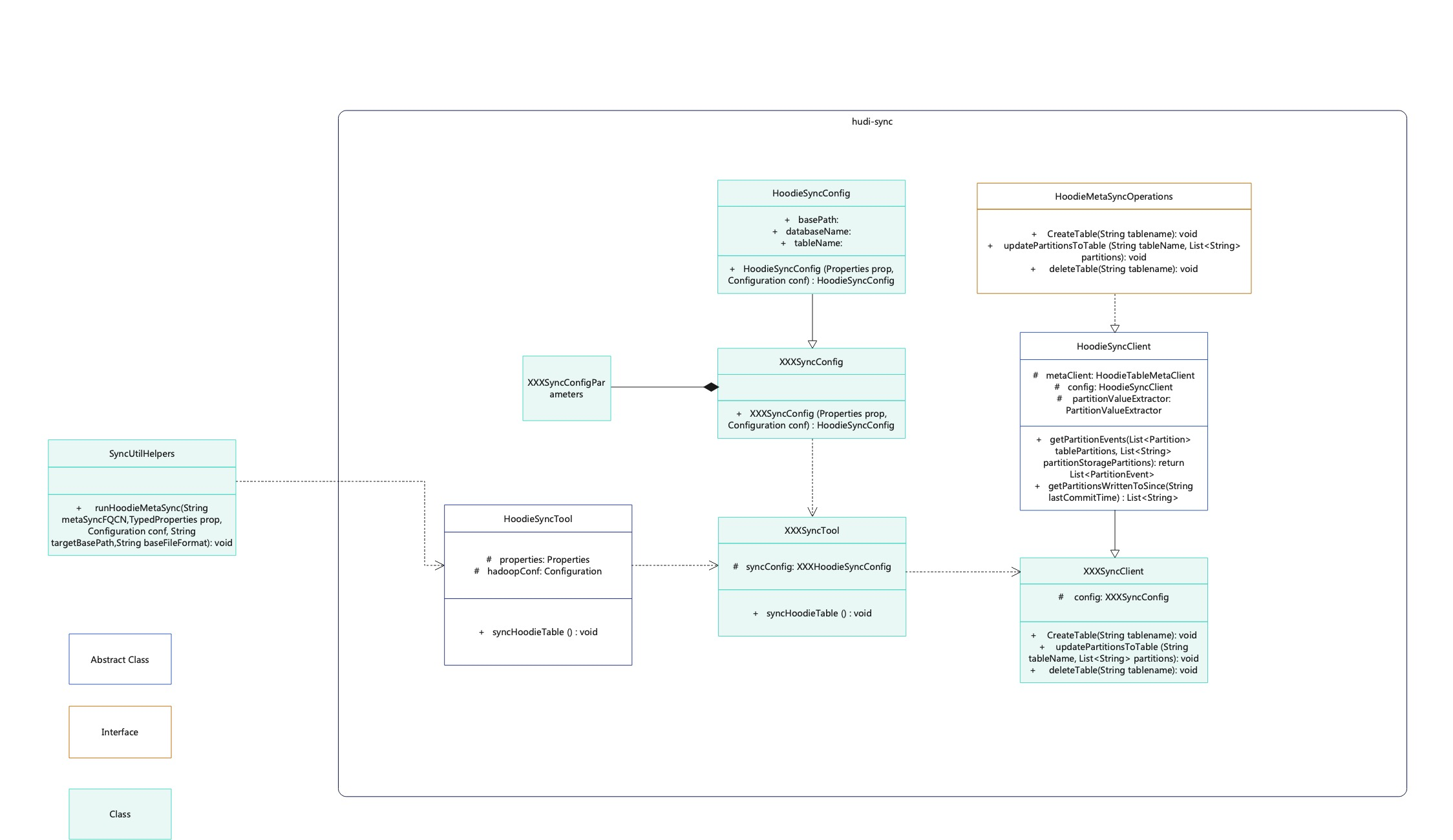
* [HUDI-4146] RFC for Improve Hive/Meta sync class design and hierarchies Co-authored-by: jian.feng <jian.feng@shopee.com> Co-authored-by: Raymond Xu <2701446+xushiyan@users.noreply.github.com>
408 KiB
2248x1300px
408 KiB
2248x1300px