* [HUDI-4146] RFC for Improve Hive/Meta sync class design and hierarchies Co-authored-by: jian.feng <jian.feng@shopee.com> Co-authored-by: Raymond Xu <2701446+xushiyan@users.noreply.github.com>
5.7 KiB
5.7 KiB
RFC-55: Improve hudi-sync classes design and simplify configs
Proposers
- @<proposer1 @fengjian428>
- @<proposer2 @xushiyan>
Approvers
- @<approver1 @vinothchandar>
- @<approver2 @codope>
Status
JIRA: HUDI-3730
Abstract
Hudi support sync to various metastores via different processing framework like Spark, Flink, and Kafka connect.
There are some room for improvement
- The way to generate Sync configs are inconsistent in different framework
- The abstraction of SyncClasses was designed for HiveSync, hence there are duplicated code, unused method, and parameters.
We need a standard way to run hudi sync. We also need a unified abstraction of XXXSyncTool , XXXSyncClient and XXXSyncConfig to handle supported metastores, like hive metastore, bigquery, datahub, etc.
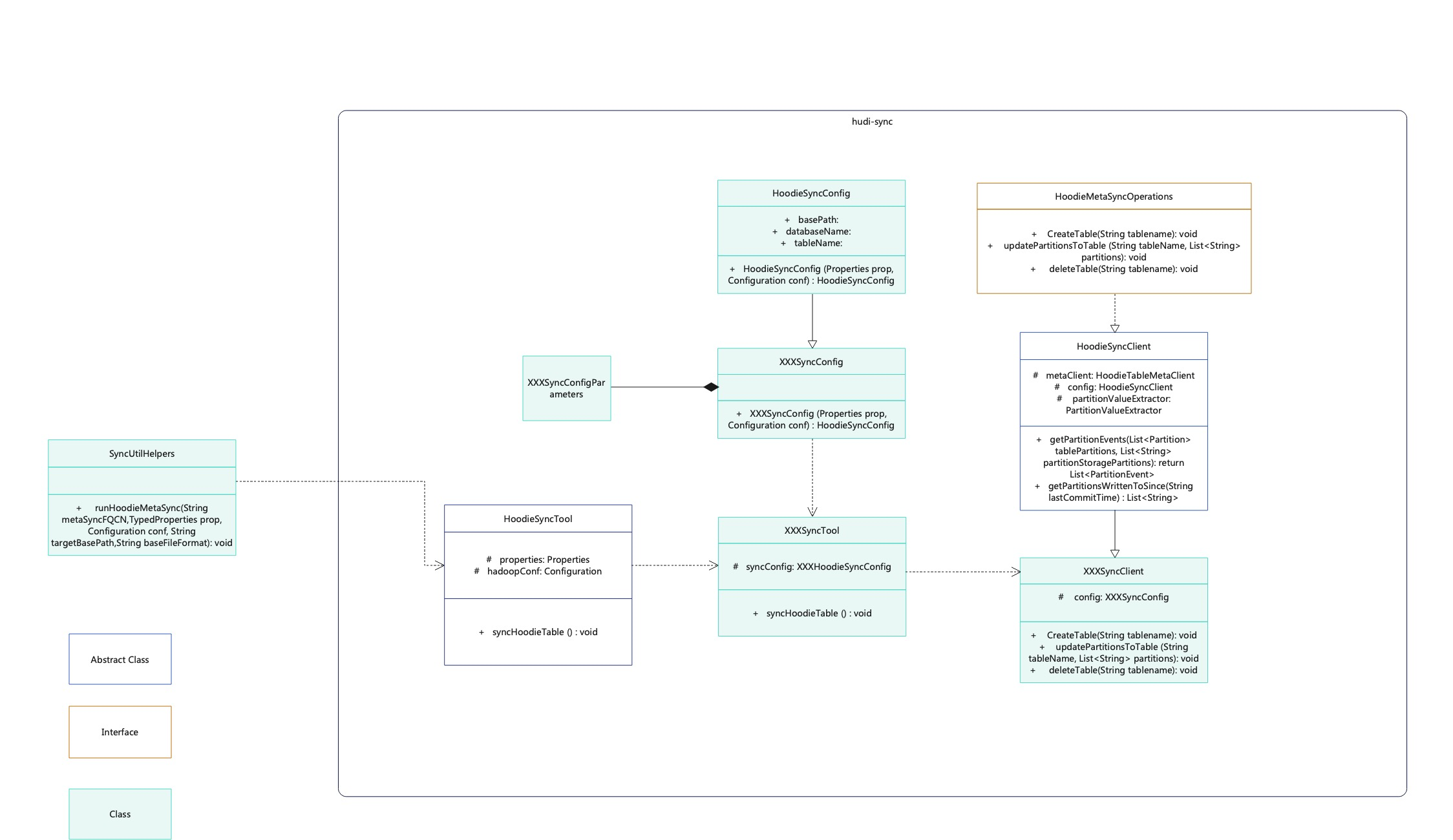
Classes design
Below are the proposed key classes to handle the main sync logic. They are extensible for different metastores.
HoodieSyncTool
Renamed from AbstractSyncTool.
public abstract class HoodieSyncTool implements AutoCloseable {
protected HoodieSyncClient syncClient;
/**
* Sync tool class is the entrypoint to run meta sync.
*
* @param props A bag of properties passed by users. It can contain all hoodie.* and any other config.
* @param hadoopConf Hadoop specific configs.
*/
public HoodieSyncTool(Properties props, Configuration hadoopConf);
public abstract void syncHoodieTable();
public static void main(String[] args) {
// instantiate HoodieSyncConfig and concrete sync tool, and run sync.
}
}
HoodieSyncConfig
public class HoodieSyncConfig extends HoodieConfig {
public static class HoodieSyncConfigParams {
// POJO class to take command line parameters
@Parameter()
private String basePath; // common essential parameters
public Properties toProps();
}
/**
* XXXSyncConfig is meant to be created and used by XXXSyncTool exclusively and internally.
*
* @param props passed from XXXSyncTool.
* @param hadoopConf passed from XXXSyncTool.
*/
public HoodieSyncConfig(Properties props, Configuration hadoopConf);
}
public class HiveSyncConfig extends HoodieSyncConfig {
public static class HiveSyncConfigParams {
@Parameter()
private String syncMode;
// delegate common parameters to other XXXParams class
// this overcomes single-inheritance's inconvenience
// see https://jcommander.org/#_parameter_delegates
@ParametersDelegate()
private HoodieSyncConfigParams hoodieSyncConfigParams = new HoodieSyncConfigParams();
public Properties toProps();
}
public HoodieSyncConfig(Properties props);
}
HoodieSyncClient
Renamed from AbstractSyncHoodieClient.
public abstract class HoodieSyncClient implements AutoCloseable {
// metastore-agnostic APIs
}
Config simplification
- rename all sync related configs to suffix as
hoodie.sync.*- no more
hoodie.meta.sync.*orhoodie.meta_sync.* - no more variable name or class name like
metaSyncEnabledormetaSyncTool; standardize ashoodieSync*to align with module namehudi-sync
- no more
- remove all sync related option constants from
DataSourceOptions databaseandtableshould not be required by sync tool; they should be inferred from table properties- users should not need to set PartitionValueExtractor; partition values should be inferred automatically
- remove
USE_JDBCand fully adoptSYNC_MODE - remove
HIVE_SYNC_ENDABLEDand related arguments from sync tools and delta streamers. UseSYNC_ENABLED - migrate repeated sync config to original config
META_SYNC_BASE_FILE_FORMAT->org.apache.hudi.common.table.HoodieTableConfig.BASE_FILE_FORMATMETA_SYNC_PARTITION_FIELDS->org.apache.hudi.common.table.HoodieTableConfig.PARTITION_FIELDSMETA_SYNC_ASSUME_DATE_PARTITION->org.apache.hudi.common.config.HoodieMetadataConfig.ASSUME_DATE_PARTITIONINGMETA_SYNC_DECODE_PARTITION->org.apache.hudi.common.table.HoodieTableConfig.URL_ENCODE_PARTITIONINGMETA_SYNC_USE_FILE_LISTING_FROM_METADATA->org.apache.hudi.common.config.HoodieMetadataConfig.ENABLE
Rollout/Adoption Plan
- Users who set
USE_JDBCwill need to change to setSYNC_MODE=jdbc - Users who set
--enable-hive-syncorHIVE_SYNC_ENABLEDwill need to drop the argument or config and change to--enable-syncorSYNC_ENABLED. - Users who import from
DataSourceOptionsfor meta sync constants will need to import relevant configs fromHoodieSyncConfigand subclasses. - Users who set
AwsGlueCatalogSyncToolas sync tool class need to update the class name toAWSGlueCatalogSyncTool
Test Plan
- CI covers most operations for Hive sync with HMS
- end-to-end testing with setup for Glue Catalog, BigQuery, DataHub instance
- manual testing with partitions added and removed

